近日,伽马数据发布了《2021-2022移动游戏IP市场发展报告》。报告对2021年至今的中国移动游戏IP市场发展状况进行了总结,并对游戏企业IP布局状况与移动游戏IP未来发展趋势进行了分析,此外,还对多款热门IP在移动游戏改编领域的潜在价值进行了量化评估。
报告研究显示:
中国IP改编移动游戏市场收入1297.7亿元,但增长率首次跌至5%以下
小说IP连续三年增速超40%,端游IP发展潜力依然大
重度RPG玩法为IP改编移动游戏主要方向
头部产品所属IP八成以上运营时间超10年,IP长线发展成多方诉求
国内IP流水占比达55%,海外引入IP美国权重首超日本
出海移动游戏流水中,IP产品流水占比达23.2%
移动游戏IP市场发展分析:
IP改编移动游戏收入增速不足5%
未来新品有待培养
2021年IP改编移动游戏收入占移动游戏市场五成以上,但增长率不足5%。流水TOP10榜单中仅《哈利波特:魔法觉醒》这一款年内新品,除2020年第四季度上线的《天涯明月刀》,其他产品上线时间均在两年以上,未来新品活力有待提升。
备注:这一市场收入并不包含移动游戏原创IP的初代产品
数据来源:伽马数据(CNG)
数据来源:伽马数据(CNG)
小说IP连续三年增速超40%
端游IP准备发力
IP类型来看,小说IP连续三年增长超40%,近年来多个小说IP得到影视化、动漫化与游戏化,多端共同作用放大了小说IP的商业价值。而端游IP依然是IP改编移动游戏领域的收入支撑,后续随着《地下城与勇士手游》、《黑色沙漠手游》等新品储备的上线,有望提振端游IP改编移动游戏收入。
数据来源:伽马数据(CNG)
数据来源:伽马数据(CNG)
IP产品占据射击品类头部
重度RPG玩法为IP产品主要改编方向
在产品玩法上,射击类多款产品均为IP改编,主要是因为射击品类已发展多年,在改编为移动游戏时,会保留IP本身成熟的玩法体系,为IP改编产品在射击赛道提供先天优势。此外,回合制RPG、MMORPG等重度RPG玩法是当前IP改编的主要方向,这主要在于RPG类产品强调叙事性和成长性,与不同领域的IP具备天然的改编适配性,进而形成了这一市场结果。
数据来源:伽马数据(CNG)
10年以上IP提供75.6%流水
IP长线发展成多方诉求
2021年流水TOP100产品中,超八成IP运营时间在10年以上,同时这些IP提供了75.6%的产品流水,老牌IP在当前IP市场发展中仍起主导作用。
数据来源:伽马数据(CNG)
从IP产品来看,超半数产品运营市长在三年以上,IP产品的长线运营趋势显著。
为更好维护与挖掘IP价值,制定长线发展策略将成为IP发展的重要趋势。
数据来源:伽马数据(CNG)
国内IP流水占比达55%
海外引入IP美国权重超日本
2021年中国流水TOP100移动游戏榜单中的IP产品,以IP来源划分,国内IP流水占比达55%,海外IP占比45%。在海外IP部份,韩国IP改编产品仍是流水收入的主要部分。
数据来源:伽马数据(CNG)
与去年不同的是,来源于美国IP改编产品的数量与流水占比显著提升,整体权重超过日本,这主要由于美国大型文化企业已全面关注到中国游戏市场,强化了与中国游戏企业的版权合作。
数据来源:伽马数据(CNG)
出海移动游戏流水中,
IP产品流水占比提升6.3%,达23.2%
IP产品时移动游戏出海领域的重要增量,2021年,出海IP产品流水占出海移动游戏流水的23.2%,较去年提升6.3%。需要注意的是,在出海IP来源上,客户端游戏、动漫、单机、主机等领域IP大多源自海外IP授权,海外IP引入再出海为当前开拓海外市场重要模式,在改编、运营海外IP的同时,也将为中国游戏产业全球化发展带来更多机会。
数据来源:伽马数据(CNG)
游戏企业IP布局分析:
保障IP价值沉淀 扩张全球化布局
在中国IP改编游戏市场的发展趋势下,要求各企业对IP进行深度运营。当前部分企业已对影视、动漫等文创领域进行布局打通未来长期合作渠道。此外,IP出海趋势也进一步增长,随着国内IP对海外主要市场的深入,竞争难度随之增加,部分企业开始扩充目标为全球市场,推动IP全球化发展。
网易游戏
IP原创能力成熟
外部获取IP持续拓展全球市场
网易游戏在IP市场的布局主要围绕两方面展开,一方面围绕IP原创布局,在这一领域深耕多年,并积累了多个价值在十亿及百亿级别的IP资源;另一方面围绕IP引入展开,挖掘全球性IP资源,这也是网易游戏近年来的重要战略,更是其未来拓展全球性游戏市场的关键。在IP原创上,玩法的创新和长线运营成为网易游戏原创IP吸引用户的关键,“梦幻西游”“大话西游”“天下”“倩女幽魂”等经典端游IP均经过十余年的玩法迭代;同时,网易游戏积极推动IP玩法多元化拓展,例如“阴阳师”IP在玩法上已涉及卡牌、MOBA、养成等多种玩法;此外,运营策略的优化成为网易游戏持续聚拢用户的关键,例如围绕动漫、音乐、传统文化等多个领域展开挖掘,丰富IP文化价值。在全球性IP引入上,网易游戏与多家版权方均有合作,并获取了“哈利波特”“漫威”“指环王”“宝可梦”“暗黑破坏神” 等知名IP的授权,其中《哈利波特:魔法觉醒》自国内上线以来,长期位于游戏iOS畅销榜前列,未来这一产品也将在更多海外地区发行。除IP资源储备外,网易游戏也在持续招收全球性人才,吸纳大量海外知名游戏制作人加入,这也将提升网易游戏全球性IP产品的开发能力。
盛趣游戏
IP储备切入多个细分领域
把握多元化市场机会
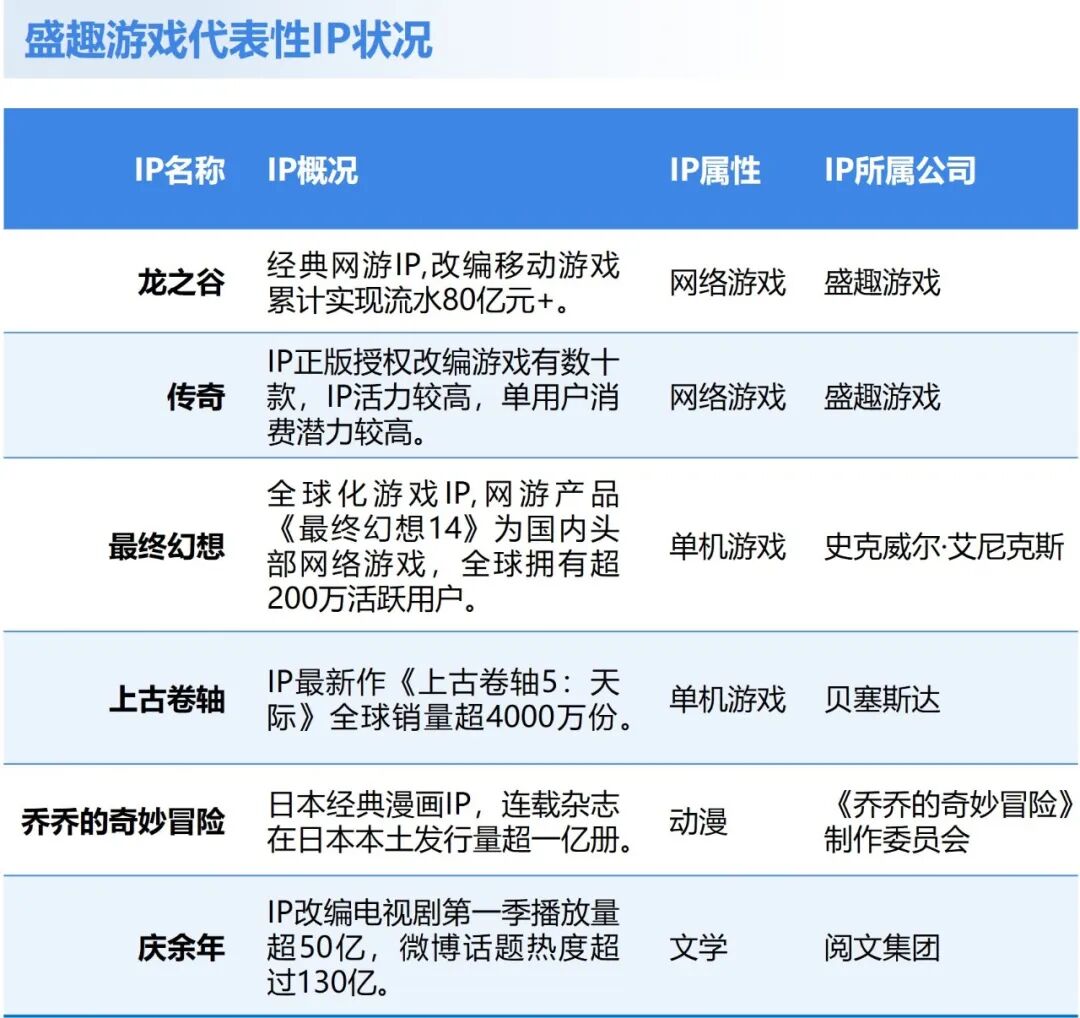
盛趣游戏拥有多样化的IP储备与高质量IP来源,并切入多个细分领域,进而把握多元化市场机会。在不同终端上,盛趣游戏拥有端游、手游、单机等多个类型的游戏IP储备,其中借助于“传奇”“龙之谷”等头部端游IP,盛趣游戏把握住了“端转手”的市场机会,实现了移动游戏业务的全面拓展。在移动游戏方面,盛趣游戏取得了《LoveLive!》《辐射:避难所》等全球知名IP游戏的代理权,进而丰富了自身的产品矩阵,为研发业务的多元化奠定了基础。在IP题材上,盛趣游戏旗下IP涉及二次元、国风、魔幻、废土等题材,这也让盛趣游戏具备切入不同用户群体的能力,进而依托差异化产品获取年轻化用户及消费能力成熟的中年用户。在IP文化来源上,除了游戏IP储备外,盛趣游戏也获得了一系列来源于动漫、小说等不同文化领域的IP,如“乔乔的奇妙冒险”“庆余年”等,这也使得盛趣游戏能进一步获取多个文化IP自身发展所形成的“粉丝用户”。此外,盛趣游戏也投入资源帮助不同IP实现“跨领域”价值的延伸,围绕游戏类IP布局更多泛娱乐领域,围绕其他IP在游戏领域实现精品化研发,例如“庆余年”IP在研发端投资便超过3亿元,在进行IP游戏化时,盛趣选择了MMO这一拓展空间大、市场也较为成熟的领域进行改编,在自身丰富的MMO开发与运营经验加持下,《庆余年》上线便取得了亮眼的成绩,并且在上线后稳定居于畅销榜TOP20。
中手游
IP开发策略持续优化
IP游戏出海有望成为其未来重要增量
IP开发策略的持续优化是中手游IP战略的核心,在具体措施层面,首先中手游强化了自身的IP储备,近年来新获得“奥特曼”“吞噬星空”等IP的移动游戏改编权,IP数量持续提升,同时也与部分经典IP版权方构建了稳定的合作关系,多个外部授权IP得到续签;在IP产品开发层面,中手游也在持续增加研发投入,通过自身拓建与外延式投资对研发资源进行整合是中手游提升自身研发实力的主要手段;在IP衍生拓展领域,中手游探索IP运营新模式,积极将其发展至游戏、影视、动漫等各文创领域,将IP发展空间扩张至整个泛娱乐行业,进一步发掘IP潜力。同时,IP游戏出海也是中手游重要的布局方向之一,中手游选择将已在国内取得不错成绩的《新射雕群侠传之铁血丹心》(以下简称为《新射雕》)发行至东南亚地区,在“IP影响力+精准发行策略”的加持下,《新射雕》成为近年来新加坡、马来西亚上线首周、次周累计流水最高的中文移动游戏。未来,凭借IP多样化以及IP影响力全球化的优势,中手游有望将IP战略拓展到更多的海外地区。
乐元素
海外、国内持续沉淀IP原创经验
进而探索IP多领域发展路径
乐元素围绕游戏研发与运营这一核心业务,对旗下IP进行深度培养,并在海外、国内持续沉淀IP价值。乐元素以“偶像梦幻祭”这一IP为切入点,打造出在中日韩等亚洲地区具备高影响力的IP产品。在IP发展上,乐元素通过自研游戏与泛娱乐产品的联动对IP进行深度培养,围绕多个领域创作精品化衍生内容,在成熟IP策略的推动下,“偶像梦幻祭”续作产品累计流水也已达到十亿元级别。国内方面,乐元素聚焦于IP自研,培育出“开心消消乐”这一休闲游戏领域的经典IP,不仅在游戏侧持续产出IP内容,更持续推出广播剧等泛娱乐内容。在深入剖析IP原创逻辑并积累相关经验后,乐元素的IP创作能力也将持续提升,不仅可作用于已有IP产品,新兴IP创作也将迎来发展机会,进而更好地探索IP在多个领域的发展路径。
创梦天地
IP自研与获取能力助推企业长期稳定发展
科技赋能IP加速自身全产业链布局
创梦天地旗下拥有线上游戏与IP衍生品两大业务体系。利用自身研发的数字化工具,创梦天地在产业链层面不断延展纵深,从IP的培育、衍生品开发、供应链管理到线下的店铺运营、渠道销售等,将科技赋能IP运营产业链的各个环节。在游戏IP方面,创梦天地拥有持续的海外游戏IP获取能力,已获得“神庙逃亡”、“梦幻”系列、“黑色沙漠”等全球游戏IP授权,此外,创梦天地还具备IP自研实力,近期推出的《荣耀全明星》等产品均取得了较好成绩,结合创梦天地的IP培育能力,未来可养成高质量自有IP。游戏IP外,创梦天地还配合其线下业务,积极获取潮玩IP资源,重点布局IP开发,相比于其他游戏企业,创梦天地所采用的IP开发模式也具备创新性。透过数字化工具及自身业务体系,创梦天地可以更好的实现线上、线下IP的结合与转化,例如将线下IP应用至线上游戏场景,或将线上游戏IP进行衍生品开发。随着创梦天地IP矩阵规模的扩大,未来有望展现出IP之间相互赋能达成共同增长的发展模式,此外,在打通线上线下IP运营途径的商业模式下,创梦天地的IP开发路径将不限于由数字IP向实体拓展,更可对其他领域IP进行多元化开发。
贪玩游戏
以“代言人+IP产品”作为营销内核
打造差异化品牌营销模式
贪玩游戏以“传奇”IP为基础,通过邀请代言人、KOL合作、广告买量、直播等方式,推动多款“传奇”IP产品月流水过亿。据消息透露,贪玩游戏7周年年度产品《国战传奇》也即将于4月28日进行首发上线。经过多年的经验积累,贪玩游戏探索出具备差异化的品牌营销模式,将“代言人+IP产品”作为营销内核。自2015年起,贪玩游戏累计邀请数十位明星担任品牌代言人,并创造出了具备鲜明风格的买量素材,进而实现产品IP与明星IP影响力互相叠加的营销效果,甚至衍生出多个网络热词,并带动了“传奇”游戏的破圈营销。同时,贪玩游戏也在持续拓展IP产品营销边界,积极推广在直播、影视、音乐等领域的泛娱乐合作与布局;在《热血合击》的营销过程中,首次尝试抖音生态内的流量跨界,打通站内网红+挑战赛+直播,调动直播间内主播连线、小手柄等产品功能,提高用户转化率。现阶段,贪玩游戏已将自身品牌升级为中旭未来,在原有IP策略的基础上,未来也将持续投入文化IP开发领域,深入布局泛娱乐产业链,并运用自身的营销经验帮助更多IP进行孵化与变现。
盛天网络
IP品质成为获取用户关键
资源合作能力保障产品特性
盛天网络专注于精品IP游戏的运营与发行,近年来盛天网络IP运营业务收入持续上升,IP运营业务已成为盛天网络增长最快的细分业务类型。这一业务的快速发展主要由两重因素主导,一方面在于盛天网络及其子公司天戏互娱(以下统称为“盛天网络”)所拥有IP的品质,例如其拥有多款主打“三国”题材的IP储备,囊括了广泛的IP受众;同时相关IP来源于影响力较高的游戏,拥有一定规模的游戏原生粉丝受众,更容易受到改编游戏的吸引,另外,这一类IP本身具备成熟的玩法积淀,产品改编后能延续前作的玩法特色,进而形成自身的玩法优势,进一步吸引用户。另一方面因素在于盛天网络与版权方、研发方之间构建了良好的合作关系,在版权方合作层面,盛天网络与日本光荣等知名IP版权方保持着可持续的合作关系,保证了IP资源的储备;在研发合作层面,盛天网络凭借成熟的IP游戏监修能力,与研发者展开深度合作,进而保障游戏改编内容的高还原度,同时给予产品一定创新空间,并积极与版权方沟通协作,共同提高游戏开发质量与速度,帮助IP更好地实现商业价值。此外,除已在SLG领域取得突出成绩的“三国”IP外,盛天网络拥有的“大航海时代4”“真·三国无双8”等精品IP也让其具备了开拓新赛道的能力,有望拓展航海题材、ACT玩法等不同细分领域。
数据来源:伽马数据(CNG)
▍移动游戏改编领域IP潜在价值:
伽马数据《2021-2022年移动游戏IP市场发展报告》公布了部分热门IP潜在价值,并进行了详细分析。
评估模型如下:
IP改编移动游戏潜在价值为对该IP改编移动游戏在未来三年的收入预估,是通过伽马数据(CNG)所构建的IP价值模型以及参考同类IP改编移动游戏产品表现综合所得,更多IP价值模型参数详情介绍见《2021-2022移动游戏IP市场发展报告》。
移动游戏IP价值评估——“英雄联盟”
IP改编新品热度居高 长线运营成IP生态关键
2021年,“英雄联盟”移动游戏领域IP潜在价值近400亿元,主要由于下半年在国内上线的《英雄联盟手游》和《金铲铲之战》受到广泛关注,《英雄联盟手游》上线三个月流水收入超20亿元;《金铲铲之战》以小众的自走棋品类为特色,上线四个月流水收入也接近20亿元。尽管《王者荣耀》等同类型竞品已经有较高的市场占有率,《英雄联盟》端游两种玩法分别改编的这两款移动游戏新品的成功反映出“英雄联盟”IP的强用户黏性和用户对于改编作品的高接受度。在IP运营方面,“英雄联盟”IP围绕自身电竞属性,不断完善自身赛事体系,相关电竞项目运营日渐成熟,丰富的赛事数量与优秀的赛事质量对于IP整体发展起到积极的推动作用,这也是让超10年的IP打造出健康稳定的IP生态、维系老用户的同时吸引更多新用户的关键因素之一 。此外, “英雄联盟”IP也广泛在多个领域进行衍生品布局,如《英雄联盟:双城之战》动画、《破败之王:英雄联盟外传》单机游戏等。
数据来源:伽马数据(CNG)
移动游戏IP价值评估——“传奇”
版权归属清晰有助于“传奇”IP发展
IP升级将成为未来发展关键
“传奇”IP由盛趣游戏运营至今已超过20年,IP产品累计创造价值超千亿元,其IP生命周期与商业价值位于行业前沿,在移动端产出了多款代表性产品,但因版权问题,部分产品侵权、改编产品质量低等问题也对“传奇”IP产生了一定负面影响。近年来,盛趣游戏“传奇”IP版权获得最高院终审裁决,盛趣游戏也成为中国大陆地区唯一拥有“传奇”IP授权、改编权等权益的企业,在能够分享更多IP商业化价值的同时,也为“传奇”IP生态的规范化、健康化发展奠定良好基础。但需要注意的是,在经过多年的发展后,“传奇”IP同样也面临着升级。一方面在于产品侧的升级,如何提升产品质量成为这一IP发展的关键。以盛趣游戏研发的《传奇天下》为例,这一产品在延续传奇经典玩法的同时,采用虚幻4引擎研发,进而提升画面表现能力、战斗体验等细节内容,同时,在游戏剧情、玩法内容等层面均具备创新,以提升产品质量的方式维护“传奇”IP价值。另一方面在于“文化内涵”的升级,基于用户对更多文化内容的需求,“传奇”IP未来也将围绕影视、动漫、衍生品、旅游等多场景多领域进行拓展,进而实现线下场景化体验、衍生品拓展、文旅消费等覆盖全产业链的生态体系,而文化领域的多元化拓展也有望切入到更多年轻用户群体。此外,“传奇”IP也在围绕云游戏、元宇宙等新兴游戏概念展开探索,进而占据发展先机。未来,随着“传奇”IP在产品、用户等方面的不断发展,IP价值也将进一步提升。
数据来源:伽马数据(CNG)
移动游戏IP价值评估——“仙剑奇侠传”
移动游戏领域潜在价值超35亿
版权方多领域布局助推商业价值拓展
“仙剑奇侠传”IP(以下简称为“仙剑”)诞生至今已有27年,为中国单机游戏代表性IP之一。根据伽马数据模型评估,现阶段“仙剑”IP在移动游戏领域的潜在价值超过35亿元。其价值一方面来源于IP本身的影响力,经过多年发展,“仙剑”IP已积累了大量的核心粉丝和文化内容,其用户群体既包含消费能力成熟的中年用户,也包含偏好国风的新生代年轻用户,进而在移动游戏领域具备较高的开发潜力;另一方面“仙剑”IP价值来源于版权方本身的IP运作实力,现阶段“仙剑”IP大陆地区所有权益已被中手游收购,中手游具备丰富的IP产品开发经验,进而有望推出精品移动游戏拓展这一IP的商业化潜力。未来在“仙剑”IP运营上,除推出游戏续作外,中手游自主研发的平台向跨端元宇宙游戏《仙剑奇侠传:世界》也计划在2022年8月公布首支游戏实录PV,并迎来首轮测试,预计2023年中左右正式上线。在仙剑元宇宙上线后,往年积累的“仙剑”IP品牌价值有望得到集中实现,后续也将随着仙剑元宇宙的长期沉淀让IP价值获得进一步增长。此外,中手游还在影视、小说等领域加大投入,深入挖掘IP的文化价值,向用户展现更为多元化的“仙剑”内容;同时,“仙剑”IP也在持续开展年轻化战略,通过跨界合作,与良笑塑美、泡泡玛特等多个厂商合作开发“仙剑”模玩、盲盒等年轻化产品,以提升“仙剑”IP在年轻用户中的影响力。在多端游戏、影视、文学等多领域的共同布局下,“仙剑”IP将积累更高价值,也有望取得更好的商业化成果。
数据来源:伽马数据(CNG)
移动游戏IP价值评估——“三国志”
“三国”题材用户关注度集中于头部产品
精品化营销让IP实现价值提升
根据伽马数据评估,现阶段“三国志”相关IP在移动游戏领域潜在价值超250亿元,IP价值在移动游戏改编领域实现进一步提升。这主要受外部环境的驱动和IP产品自身的影响。在外部环境上,“三国”题材虽然涵盖了大量用户,但由于多年来“三国”题材的火热催生出大量的同质化产品,进而使得用户对这一题材产品具备较高的要求,在这一趋势下,用户关注度愈发集中于头部产品与IP,这也让“三国志”IP延续了其在三国题材与SLG品类下的地位,进而持续聚拢“三国”用户群体。在IP产品的自身层面,研发端产出了《三国志·战略部》《三国志2017》等多款可玩性较高的产品,在IP营销上,当前“三国志”IP的主要产品《三国志·战略版》依然保持其较好的市场表现,在占据SLG市场头部位置后,让《三国志·战略版》在营销上有了更多尝试空间,一方面,在持续买量来获得产品新用户的基础上,尝试举办投票活动,让用户选择游戏代言人,投票活动的举办,让产品自然地推出新任代言人的同时,也提升了玩家社区的活跃度;另一方面,在运营上《三国志·战略版》深入文化领域,推出了由吴宇森监制的电影《川流》以及德云社《三国志·战略版》相声专场等高质量运营活动,获得了大量好评,让更多用户群体认识了《三国志·战略版》,扩大了潜在用户规模,同时也调动了现有用户群体的积极性。在外部环境与IP产品自身的共同影响下,“三国志”IP将保持长线运营,实现IP价值的积累与增长。
数据来源:伽马数据(CNG)
移动游戏IP价值评估——“天地劫”
小众品类IP具备足够变现潜力
运营策略决定长线价值
“天地劫”IP源自汉堂国际制作的PC游戏《天地劫》三部曲,IP诞生已有二十余年,但对于IP的运营活动较少,IP核心粉丝大多于IP初期的单机游戏阶段积累,经过多年沉淀,现有粉丝群体对IP具有较高的粘性,同时随着年龄的增长,IP粉丝用户付费能力也具有显著优势,根据伽马数据评估,“天地劫”IP在移动领域的潜在价值接近20亿元。现阶段,紫龙游戏获得IP授权并基于IP推出了移动游戏《天地劫:幽城再临》,发行至今累计流水已超10亿元。游戏选择了IP经典三部曲作品中的SRPG这一小众玩法,为对SRPG这一蓝海市场进行开拓,紫龙游戏在对IP改编时更为注重游戏品质,在画面表现上,通过精细的漫画风建模与动画演出,为用户提供优质视觉体验;在玩法方面,对IP原有战斗机制进行改进,重构了技能系统;在游戏内容上,则是加强了RPG的叙事和表演,此外,《天地劫:幽城再临》还对原作剧情进行了复刻,在满足IP粉丝对IP产品的需求的同时,也便于让更多新用户体验IP剧情。高品质的改编产品结合紫龙游戏在SRPG赛道上经过市场检验的运营经验,让“天地劫”IP在沉寂了多年后,仍可取得亮眼的商业成绩。未来,在紫龙游戏对运营方式的不断优化以及对IP价值实现方式的拓展下,“天地劫”IP潜在价值有望得到进一步释放。
数据来源:伽马数据(CNG)
▍移动游戏IP市场发展趋势分析:
综合报告内容及对行业数据的研究,伽马数据提出以下七项发展趋势:
01
多领域合作开发满足用户需求
《庆余年》“影书游”联动实现多端用户获取
一般来说,IP跨领域联动常以授权的模式,将某一IP授权至另一领域进行内容开发,IP版权方往往出于对IP粉丝接受度的顾虑,对被授权方在内容构建、改编方面有较多限制,但实际上对改编自由度的把控较难,导致产出的产品较难让IP授权者、开发者、IP粉丝等各方面均满意。而随着IP改编在移动游戏领域的良好表现,IP版权方与IP改编方的关系逐渐由授权开发转为合作开发。随着行业对于跨领域合作的尝试与探索,越来越深入的合作模式开始形成。以“庆余年”IP为例,在对“庆余年”IP进行拓展的初期,阅文集团、新丽传媒、腾讯影业、盛趣游戏等相关企业便对IP未来发展进行了初步规划,制定了“影书游”三方联动的发展方向。在影视改编部分,剧集推出后IP热度得到显著提升,原著在起点读书APP上的在线阅读人数与单书在线阅读收入增长了50倍,电视剧《庆余年》自身更是累积了超过百亿的播放量。在后续推出的移动游戏部分,则是进一步拉近了IP小说、影视与游戏作品之间的关系。在合作开发层面,IP改编各方建立了一套部门沟通的日常机制,在保留原著脉络的基础上进行改编与细节填充,对于游戏开发过程中的建模、剧情、世界观等方面也保持合作沟通,在还原原著的基础上推进IP游戏化改编,并对空缺剧情进行填补;在产品营销层面,由电视剧《庆余年》人气角色进行铺垫,同时调动IP粉丝、电视剧粉丝与明星粉丝三端用户的关注,于正式上线前积累了超过800万的预约量。在进行IP开发拓展时,更多IP也需要借助“庆余年”的改编思路,进而对IP合作开发的模式持续优化。
02
精细化买量策略推动IP营销创新
数据驱动营销有望带来更高价值
“IP+买量”是现阶段多款产品在发行时所采用的核心思路,但随着流量获取成本的提升及用户偏好的变化,粗放的买量模式劣势已越来越显著,因此,精细化的买量策略成为游戏企业普遍推行的方式,也推动了IP营销模式的创新。不同IP基于自身的受众群体,围绕营销渠道、营销策略、营销素材等内容展开了针对性的投放策略,如“传奇”IP持续挖掘不同明星、不同渠道的营销潜力,并根据自身积累的营销经验制定差异化的营销策略,这也成为这一类产品多年来能持续获取用户的关键。但营销策略的制定需要企业基于多年来的市场化经验展开,需要对营销渠道、策略、素材等方面深入把控。因此,以数据积累驱动营销策略的制定,并进行适当的营销创新将成为IP产品未来更高效获取用户的关键。而深耕相关领域并具备经验积累的买量平台未来也将获得发展机会,如贪玩游戏品牌升级后推出的中旭未来,基于自身多年的商业化经验,有望运用数据推动更多IP产品高效获取用户。
03
IP角色打造或成未来发展重点
这一领域具备长期拓展价值
IP角色打造是现阶段IP向泛娱乐领域延伸的重要方式,未来也将具备较高的发展前景,现阶段全球范围内已有多款游戏对这一领域进行布局,且相关衍生作品也获得了一定影响力。IP的角色塑造对游戏IP的发展可产生积极的促进作用。首先,将IP角色以音乐化、舞台化等“跨界演出”的方式向用户展现,可以丰满游戏内角色形象,让用户对于角色有更直观的感知,进而帮助游戏IP文化内容实现破壁,加深用户对IP的认知。同时,能助推游戏IP在音乐、直播等泛娱乐领域形成话题效应,提升游戏市场营销的效果,这也在多个案例中得到了验证。最后,IP角色的打造也将为游戏IP带来更高的商业化空间,可帮助游戏IP在商业代言、专辑发售、演唱会举办等多个领域获得变现。现阶段,已有游戏企业围绕游戏角色进行IP运营,例如乐元素,公司已经推出了“偶像梦幻祭”“战斗吧歌姬!”等多个相关项目,其中“偶像梦幻祭”IP系列不仅在日本市场取得了亮眼成绩,依托于其在海外形成的市场化经验,在国内也获得了一定发展,累计流水达到数亿元,并积累了一定的粉丝,进而为更多游戏IP的角色打造提供了相应的参考。
04
数字IP具备打造实体品牌潜力
QQfamily构建多场景下的用户体验
IP线下联动成为游戏或其他数字IP泛娱乐拓展的重要方式,现阶段常见的合作模式为短期的IP形象联动或主题场景落地,但在数字IP实体品牌打造上的布局较少,这一领域仍有较大发展空间,以移动游戏IP为代表的实体衍生拓展可成为未来IP发展的重要方向,而这一模式在其他数字IP领域已有成功案例。以QQfamily体验零售店(以下简称为“QQfamily”)为例,作为数字IP与线下娱乐店铺的结合,QQfamily已发展成为独特的线下品牌。QQfamily以数字互动内容为载体,提供主机游戏体验和众多IP潮玩零售等服务。作为IP产业链的一个环节,QQfamily通过线上虚拟和线下实物的结合,为IP用户搭建了更为多元化的场景。在店铺与QQfamily结合的过程中,将IP影响力延伸至线下,通过IP形象、IP互动等特色内容等让用户对店铺产生亲切感,提升用户进店体验。结合多年实体店铺运营经验,QQfamily实现了快速扩张,自2021年7月首家QQfamily旗舰店开业以来,线下直营门店总数已增至18家,未来QQfamily将走出大湾区,向更多地区发展,预计2022年新增直营门店40至50家。QQfamily的发展案例可以为游戏乃至更多数字IP运营提供新的思路,一方面,部分头部IP可通过与线下实体产业进行深度融合,搭建全新的IP应用场景;另一方面,中小型IP可借助QQfamily这类跨属性品牌的影响力,合作促进IP发展,基于线下场景丰富IP的拓展路径。随着数字IP与线下品牌结合模式的探索,这一模式有望进一步推动IP产业全面发展。
05
长线运营成IP价值提升主因
多领域拓展强化IP影响力
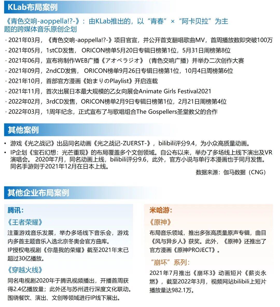
未来对IP价值的挖掘更多将来自于对IP的长线运营,长线运营首先涵盖围绕游戏产品展开的精品化运营策略,相关策略能提供给用户更多可供消耗的游戏内容,帮助产品在在持续变现的同时,又能通过精品化内容持续提升IP价值,进而构建IP变现与IP价值提升的良性循环;同时,IP的长线运营也包含围绕多个文创领域展开的拓展,在获取更多用户群体喜爱的同时,还可借此机会让其他圈层用户群体了解到IP相关的文化内容,实现文化破圈等更多附加价值。以日本企业KLab为例,在围绕IP进行长线运营时,凭借其多年来积累的IP产品开发运营经验,从IP立项初期便确立了精品化长线运营+IP跨媒体的战略,围绕游戏内容,积极开展动画化、漫画化等与各类文创领域的合作,通过多种表现方式向用户展现IP内容,促进IP与用户的互动,进而帮助IP提升影响力,最终强化了IP的长线价值。对于国内市场来说,跨领域运营经验相对欠缺,部分相关产业链仍需完善,虽然腾讯、米哈游等头部企业已开始加大对IP跨领域运营的投入,并取得了良好的市场反响,但这一运营策略仍处于发展早期,未来仍有较大的拓展空间。
06
全球性IP为拓展市场关键
跨国企业合作将探索更多IP来源
全球化发行一直是IP改编移动游戏产品发展的重要发展方向之一,2021中国游戏出海产品IP占比达到26%。同时,推动IP产品全球化的娱乐载体多元化,也将成为版权方的重要诉求,有利于进一步实现IP的价值。但目前国内具备全球影响力的IP的数量仍然较少,这就要求中国游戏企业从海外引入IP进行开发。在IP引入的过程中,为解决文化、沟通习惯等差异的影响,与当地跨国企业合作成为一种便捷有效的方式。例如本部在日本的KLab,在与盛趣游戏合作的过程中,便帮助盛趣从日本IP所有方取得了《乔乔的奇妙冒险》动画系列除日本地区外的全球手游发行权,此次合作将催生中国大陆地区首个《乔乔的奇妙冒险》动画系列正版手游。除具备丰富的IP版权储备外KLab还可为IP游戏研发伙伴提供项目管理、素材监修、海外发行等多项支持。在企业多元化合作的推动下,IP产品全球化路径及其商业模式将得到进一步的发展与完善。现阶段,KLab已经依托于IP资源,在全球发行上进行了大量尝试,目前已在174个国家和地区开展游戏发行业务,并且有多款产品登录数十个国家的TOP50榜单,在中国、美国、日本等主要市场之外,KLab的IP策略也能够取得一定成绩,例如《队长小翼:最强十一人》便在越南、阿联酋等多个地区登顶畅销榜榜首,这也意味着IP产品同样具备拓展更多中小型国家及地区的潜力。未来,KLab这一类企业也将依托于现有资源,帮助中国游戏企业探索更为多元化的IP来源,进而获取全球市场。
07
全球性公共文化IP运用成为重点
SLG多文明题材产品深入挖掘区域性文化
在游戏企业拓展全球市场的过程中,除强化与版权方的合作外,也需要注意全球性公共文化IP的重要性,这也将显著推动产品与全球用户群体的契合度。以移动游戏出海流水占比最高的SLG品类为例,早期相关产品以中国近海地区知名度较高的“三国”及欧美“欧洲中世纪战争”“亚瑟王”等文化IP内容为背景,相应题材与SLG游戏的玩法契合度较高,文化内容也具备较高的知名度,进而有助于用户的获取。但随着中国移动游戏出海产品数量的增加及覆盖地区的拓展,单一背景的文化IP内容已不能满足产品的市场需求,且缺乏创新点,以《万国觉醒》为代表的SLG产品开始对多文明题材进行尝试。多文明题材通过将不同文明下的传统IP融入到一款产品中,让产品得以覆盖多个地区用户对游戏内容的偏好,帮助产品在不同文化地区均有营销切入点,推动IP产品的全球布局,同时多文明设定也成为产品玩法与体验的重要创新点。近期推出的《文明与征服》也采取了这一策略,在多文明题材的优势下,结合4399自身海外成功发行经验,有望进一步挖掘多文明SLG产品在全球市场中的潜力。SLG产品的出海历程,也将为更多企业在全球性公共文化IP的运用提供参考案例,未来中国游戏企业也可将全球性文化IP与更多游戏类型结合,挖掘不同国家的市场潜力。
数据来源:伽马数据(CNG)
来源:游戏产业报告微信公众号
