近年来,关于游戏防沉迷的讨论多次成为热点,受到了行业内外的共同关注。的确,随着我国青少年网民数量的提升、以及未成年群体触游低龄化倾向的愈发显著,越来越多人开始意识到:未成年人保护应当尽快得到重视。
自2019年国家新闻出版署发布《关于防止未成年人沉迷网络游戏的通知》发布后,游戏圈防沉迷措施落地速度明显加快。今年2月,网络游戏防沉迷实名认证系统企业接入培训会在线上召开,其中提到一个关键时间节点:
2021年5月31日前,所有游戏企业需完成其运营游戏的防沉迷系统接入工作。6月1日起,未接入防沉迷系统运营游戏要停止运营。
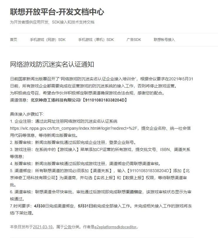
值得一提的是,在防沉迷接入工作时间要求中首个重要时间点,即“3月15日前需要完成游戏企业注册工作”到来之际,联想率先发布《网络游戏防沉迷实名认证通知》,提醒企业加紧完成注册。
文中详细介绍了企业注册、版署审核、游戏注册、渠道绑定、渠道审核等相关接入步骤,而后又再次重申了最终期限“4月30日完成渠道绑定,5月31日前完成全部接入工作。未完成相关接入工作的游戏将冻结/下架处理”。
除此之外,华为等渠道此前也已面向游戏企业发布了自己平台的防沉迷接入指南。换而言之,如今所有渠道基本都在紧锣密鼓地推进自家防沉迷系统的完全落地,全行业防沉迷接入彻底进入倒计时阶段。
理解了这点后,对于那些还未接入防沉迷的游戏厂商来说,虽然还有最后不到三个月时间,但关于如何合规接入、通过版署审批,以及之后会对自家产品造成怎样的影响等问题,值得现在便开始提前了解。
防沉迷又成两会关注热点,未保工作早已按部就班展开
近年来,不少游戏公司都在致力于推出、并完善自家的未成年人防沉迷系统,采取了账号实名认证、设定时间强制下线等方式引导未成年人健康游戏。但今年两会期间,不少人大代表依旧认为目前的监管程度不够。各自提出了不同的主张,旨在敦促游戏厂商实行更为严苛的防沉迷系统。
例如,全国人大代表、江苏省建湖县天和生态农业专业合作社理事长鲁曼认为,应当在体验期间每15分钟或30分钟刷脸一次,遏制未成年人沉迷;另一位代表周善红也抱有相同的看法,他认为目前网络游戏的实名制流于形式,建议相关部门加强监管;而全国政协委员朱永新则提议制定未成年人健康游戏的统一国家标准,“家”“校”“企”应协同履行监护责任等等。
但事实上,国内游戏主管部门早就在积极响应社会公众的呼声。这些年来,GameLook便见证了中国游戏行业防沉迷工作的超前性、以及发展进步的迅速。
早在2005年,国家新闻出版总署发布防沉迷系统开发标准,要求所有网络游戏推出防沉迷系统,提出了“每天3小时健康游戏时间”的核心概念,并于2007年正式开始试行。值得一提的是,这些都早于游戏文化更加浓厚的日韩两国10年以上时间。
再到两年前,国家新闻出版署继续发布《关于防止未成年人沉迷网络游戏的通知》,对限制游戏服务时间、严格实名注册、具体到单次和累计充值金额等六个层面,提供了具体且可操作性强的指引。不仅如此,在去年的游戏产业年会上,中国音数协联合腾讯、网易、人民网等多家单位共同制定了《网络游戏适龄提示》团体标准,也为之后防沉迷实名认证工作的全面接入打下了基础。
如今,距离会上提出的防沉迷接入第一个时间节点的到来已近在咫尺,各大渠道也都开始积极推进相关工作。这也意味着,在主管部门监管下,未成年人保护工作即将迈入关键一步。
重度游戏难受影响,休闲品类短期内可能出现波动
严格来说,部分首次接入防沉迷实名认证的游戏企业的确会感到惴惴不安,也难免不自觉担心6月1日后自家产品的留存、玩家活跃度会出现巨大的波动。但在GameLook看来,这些担心实属多余。
首先来看,占据手游市场重要份额的重度游戏其实就不会受太大影响。以SLG游戏为例,主打策略脑力对决玩法的SLG游戏,更易受中高龄玩家青睐。根据TalkingData的数据显示,沙盘SLG三国题材的游戏玩家年龄占比主要集中在25~40岁之间,占比数接近50%。
当然,对于以传奇类游戏为代表的MMO而言也同样如此。DataEye数据研究院统计,传奇类游戏买量创意对30-39岁之间的老玩家用户群体更具吸引力。显然,80后、90后的老玩家依旧是此类游戏的主要用户。
这就意味着,以成年用户为主要受众的重度游戏,因实名制导致少数未成年用户流失而产生的波动几乎不会太大。
但与此同时,对于未成年玩家偏爱的二次元、MOBA、射击等游戏,以及休闲品类可能会暂时出现一定程度的波动。其中青少年钟爱的游戏自不用说,而休闲品类用户本就不是重度玩家,实名制需求产生的注册门槛反而会导致其产生心理障碍,从而致使这部分玩家迅速流失。
不过从长远来看,随着实名制的长期落地,并逐渐成为行业标准后。经历了这段时间的适应期,用户与游戏公司也会迈入注册常态化,数据表现也将随之恢复。
这并非无的放矢,以早早接入实名制防沉迷系统的腾讯、网易为例。腾讯早在10年前就与多家厂商联合发起“家长监护工程”,之后2017年更是直接孕育出腾讯成长守护平台,构建了事前-事中-事后的全环节覆盖保护体系。
另一方面,网易在去年完成旗下80余款网游的防沉迷接入,严格实施网络游戏账号实名制度,有效限制和管理未成年用户的游戏行为,包括未成年用户游玩限时、付费限额等。而且无论是腾讯还是网易的实名注册准入制,都采取和公安数据平台验证的方式,杜撰身份信息是不可能通过的。
尽管如此,二者非但没受影响,还始终保持着业绩不断增长的良好态势。据悉,腾讯2020年Q3网络游戏收入增长45%至人民币414.22亿元;而网易财报显示,2020年在线游戏服务净收入为546亿元人民币,较2019年464亿元增长不少。
结语
面对社会关注度的与日俱增,防沉迷俨然成为行业内外探讨的共同议题。由此来看,接入实名制已经是大势所趋、避无可避。从联想等渠道发布公告来看,在最后两个多月的时间内,游戏厂商更应尽早了解相关规定、完成合规注册,一旦被误伤下架出现空白期反而得不偿失。
来源: GameLook微信公众号
